Customer Care number for call/whatsapp +91 8005852324 / + 91 7850015189 To escalate contact +91 9887555889 (Monday to Saturday 9:30 am-5:30 pm.)
  • +91 9887555889   mkt@mannindia.com
  • Mann Group is supporting the fight against COVID-19

Quality Policy

To provide value product which satisfy customer in Quality, Reliability, Performance and Durability.

To strive continuously to improve quality through Kaizen, employee safety & motivation, continual improvement through QMS, carrying out innovation, leveraging technologies and competencies.

We are committed to produce and supply on time products of best quality as per product standards which satisfy applicable requirements for customer delight.

 

 

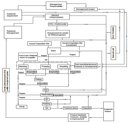
Process Flow & Interaction Chart

Objectives (Measurable Object)

(a) Implementation of ISO Quality Systems.
(b) Continuous improvement by imparting training & Kaizen.
(c) Approach to increase Turnover by 20% per annum.
(d) To reduce inward and process rejection by 10% per annum.
(e) Improve productivity and lower input cost by 5% per annum.
(f) Optimum utilization of resources. To be increased 10% per annum.
(g) Reduce Customer complain by 10% in a year.